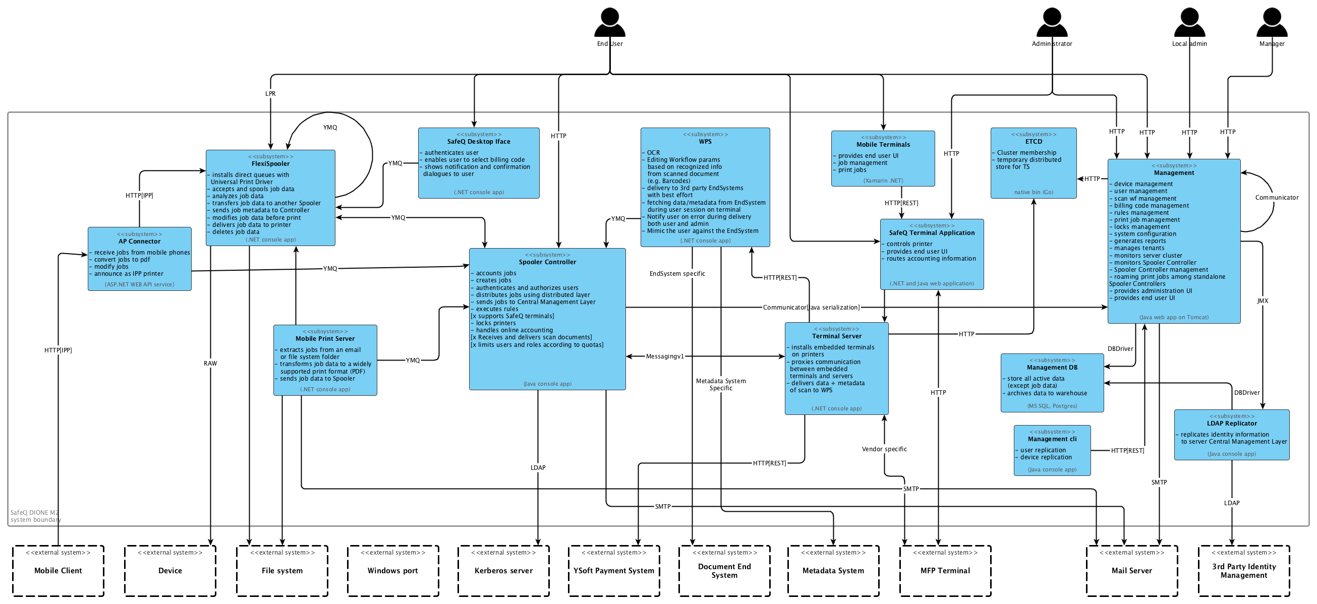
Component overview

SafeQ-C1.png

SafeQ-C2.png

Comments

In the top part of the diagram four user types interacting with SafeQ System are depicted with arrows that show typical use cases 

  • End User that prints, authenticates, selects jobs at the terminal and uses the system in various ways through web interfaces

  • Administrator and Local Administrator that set configuration, do operations to all users' jobs and manage devices and terminals

  • Managers that use web and other reports

Every component is depicted with its responsibilities and communication with other components including the protocol being used like

  • SafeQ specific protocols - YMQ, Communicator and MessagingV1

  • Generic protocols like http(s), IPP, RAW TCP/IP and system specific protocols

The bottom line contains 3rd party systems the whole SafeQ system communicates with including MFDs, mail servers, 3rd party Document Systems, File Systems, LDAP servers and others.