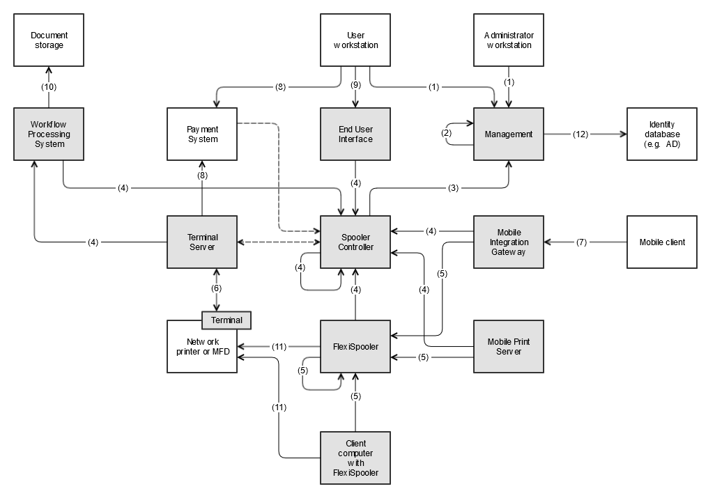
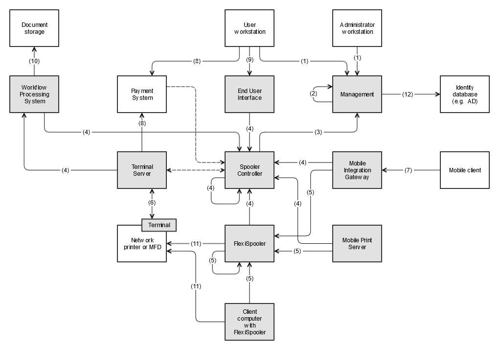
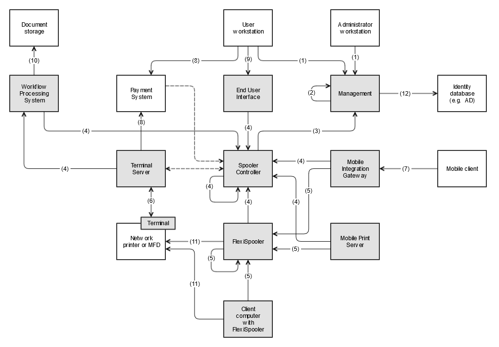
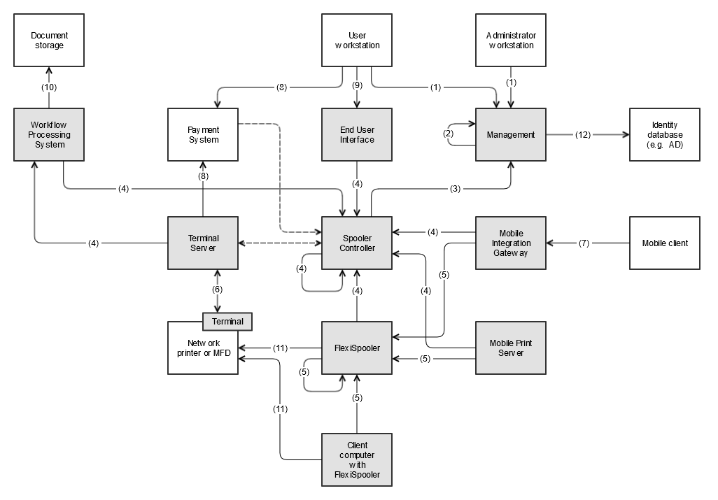
The scheme below contains communication paths which are secured by default or securable using the System communication hardening guide.
Color coding:
-
Grey color - internal component, part of YSoft SafeQ solution
-
White color - external system
Communication paths:
-
Full line - the communication link can be secured
-
Dashed line - the communication link cannot be secured
|
Purpose |
Not secured |
Secured |
||
|---|---|---|---|---|
|
(1) |
Configuring SSL/TLS for YSoft SafeQ Management Service |
Administrator access to SafeQ management interface |
HTTP |
TLS (HTTPS) |
|
(2) |
Setting the secure connection between cluster nodes |
Communication between nodes in a cluster |
Proprietary [default] |
TLS (proprietary) |
|
(3) |
Setting secured communication between Management Service and Spooler Controller |
SafeQ Inter server communication |
Proprietary [default] |
TLS (proprietary) |
|
(4) |
Setting secured communication with Spooler Controller |
Authentication data |
Proprietary [default] |
Proprietary (proprietary) |
|
(5) |
Setting server spooler authentication for job transfer |
Print from client computer, far roaming |
HTTP |
TLS (HTTPS) [default] |
|
(6) |
Configuring secured connection between terminals and Terminal Server |
Authentication data from terminal to YSoft SafeQ server |
n/a |
TLS (proprietary or SOAP) [default] |
|
(7) |
Setting custom certificate on YSoft SafeQ Mobile Integration Gateway web interface |
Print from mobile phone |
n/a |
TLS (IPP over SSL) [default] |
|
(8) |
Configuring SSL/TLS for YSoft SafeQ Payment System |
Access to Payment System web interface |
HTTP |
TLS (HTTPS) [default] |
|
(9) |
Configuring SSL/TLS for End User Interface |
Access to End User Interface |
HTTP |
TLS (HTTPS) [default] |
|
(10) |
Getting certificate for setting up SharePoint 2013 add-in environment |
Scanned document to SharePoint |
HTTP |
TLS (HTTPS) [default] |
|
(11) |
Release of the print job |
RAW TCP, IPP |
TLS (IPPSSL) |
|
|
(12) |
Configuring secured connection to the LDAP server |
User information |
LDAP |
TLS (LDAPS) |
|
(13) |
|
Receiving document by the server |
POP3/IMAP |
TLS (POP3S/IMAPS) |
|
(14) |
|
Notifications, scanned document to email |
SMTP |
TLS (SMTPS) |
