Credit Handling on Fuji Xerox XCP

/*<![CDATA[*/ div.rbtoc1773102739030 {padding: 0px;} div.rbtoc1773102739030 ul {list-style: disc;margin-left: 0px;} div.rbtoc1773102739030 li {margin-left: 0px;padding-left: 0px;} /*]]>*/ Fuji Xerox XCP Terminals Behavior with "Use the default quota toggling method for FUJIFILM BI and Fuji Xerox with XCP" enabled Reservation strategy Example Behavior with "Use default quota toggling strategy for FujiXerox" disabled Reservation strategy Example Diagram Limitations Requirements

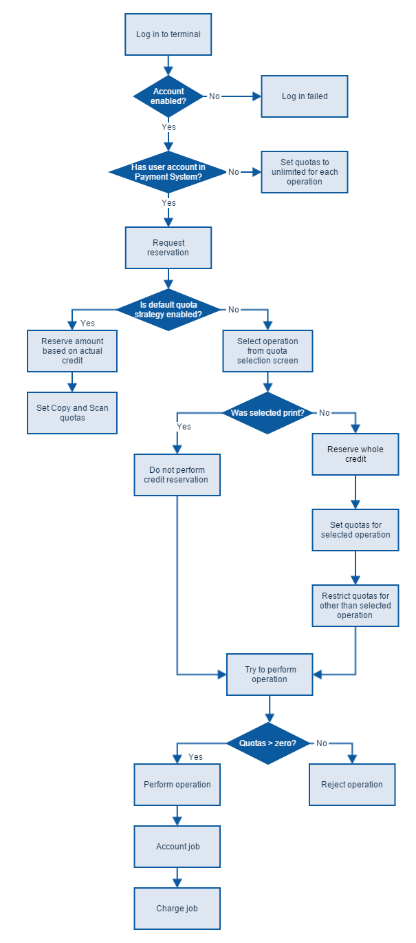
Fuji Xerox XCP Terminals

  • Two different quota reservation strategies can be used. The selected strategy is configured by the configuration option "Use default quota toggling strategy for FujiXerox" (fujiXeroxEnableDefaultQuotaTogglingStrategy) in the System Settings.

  • If the configuration option is set to enabled, the quotas on YSoft SafeQ Embedded Terminal for Fuji Xerox are calculated from for all operations (color scan, bw scan, color copy and bw copy). This allows the user to perform all operations but with smaller quotas for each operation.Enabled is the default setting.

  • If the configuration option is set to disabled, the user is forced to select the desired operation after authentication. The quotas are then calculated only for the operation the user selected.

  • The default quota toggling strategy is a solution for credit handling, and it is not applicable for quota entitlement.

Behavior with "Use the default quota toggling method for FUJIFILM BI and Fuji Xerox with XCP" enabled

Reservation strategy

  • If the user has an account in the YSoft SafeQ Payment System, a credit reservation is created for the user (a user without YSoft SafeQ Payment System account has quotas set to unlimited for all operations).If not, zero prices are set for the user.

  • The amount to be reserved depends on the user's current credit balance and on the price for an A4 color page.If the price for an A4 color page is 0, then one quarter of the user's current credit is reserved.If the user's current credit is higher than the price for 100 A4 color pages, then one quarter of the user's current credit is reserved.If the user's current credit is lower than the price for 100 A4 color pages, but is higher or equal to the price for 50 A4 color pages, the price for 25 A4 color pages is reserved.If the user's credit is lower than the price for 50 A4 color pages, then half of the user's credit is reserved.

  • Then the quotas are defined according to the reserved amount.Separate quotas are defined for individual operations:color scanbw scancolor copybw copyEach of quotas (color scan, bw scan, color copy and bw copy) is computed from the amount to be reserved. In corner cases, a debt can be created.

  • Once the job is finished, the accounting information is sent to YSoft SafeQ 6.

  • One settlement is generated for all transactions in the given session.If a connection to the YSoft SafeQ Payment System is not available, the settlement is sent once the connection is available again.

  • For each print job, a credit reservation is created before printing based on the price provided by the parser. Once the job is finished, accounting information is sent to YSoft SafeQ 6, which settles the transaction. When it is not possible to create a reservation, the job is not printed.

  • When the connection to YSoft SafeQ Payment System is lost, it is not possible to create the credit reservation in YSoft SafeQ Payment System, therefore, the operation is forbidden. If the connection to the YSoft SafeQ Payment System is lost during settlement, the settlement is sent later when the connection is available again.

Example

  • User credit balance in YSoft SafeQ Payment System is 10 €, the price for an A4 color page is 2 €.

  • The price list is configured in the following way:

Operation

Price

A4 color page

2 €

A4 bw page

1 €

A4 color copy

2.5 €

A4 bw copy

1 €

Scan

3 €

  • Available A4 pages: User credit balance in YSoft SafeQ Payment System/price for an A4 color page ≈ 10 € / 2 € = 5

  • The user has credit for five A4 pages (the user's credit is lower than the price for 50 A4 color pages), then half of the credit is reserved ≈ 10 € / 2 = 5 €

  • The quotas are calculated in the following way:

Quota name

Quota value

Maximal price available for quota

A4 color copy

5 € / 2.5 € = 2

2.5 € * 2 = 5 €

A4 bw copy

5 € / 1 € = 5

1 € * 5 = 5 €

Scan

5 € / 3 € = 1

3 € * 1 = 3 €


Corner case: A user performs all operations allowed by the quota's setting (∑ Maximal price available for the quota = 3 € + 5 € + 5 € = 13 € ), but the user's balance in the YSoft SafeQ Payment System is 10 €, this means that a debt of 3 € will be registered for the user.

Behavior with "Use default quota toggling strategy for FujiXerox" disabled

Reservation strategy

  • The user authenticates at the terminal and the terminal checks whether the user has an account in YSoft SafeQ Payment System. 

  • If yes, the user is forced to select the action for which the quotas will be defined, the options are:
    PrintScanCopy

  • All available credit is used to calculate the quota for the selected operation (apart from Print), quotas for other operations are set to 0.Separate quotas are defined for color/bw operations.Print quotas are not set as printing is handled by YSoft SafeQ 6 subsystems according to the prices estimated by the print job parser.

  • The user is allowed to perform only the selected operation (either print, copy or scan)

Example

  • User credit balance in YSoft SafeQ Payment System is 10 €, the price for an A4 color page is 2 €

  • The price list is configured in the following way:

Operation

Price

A4 color page

2 €

A4 B/W page

1 €

A4 color copy

2.5 €

A4 B/W copy

1 €

Scan

3 €

  • The whole user credit will be reserved ≈ 10 €. Suppose user will select the Copy operation.

  • The quotas are calculated in the following way:

Quota name

Quota value

Maximal price available for quota

A4 color copy

10 € / 2 € = 5

2 € * 5 = 10 €

A4 B/W copy

10 € / 1 € = 10

1 € * 10 = 10 €


Corner case: A user performs all operations allowed by the quota's setting (∑ Maximal price available for the quota = 10 € + 10 € = 20 € ), but the user has balance of 10 € in YSoft SafeQ Payment System, this means that a debt of 10 € will be registered for the user.

Diagram

Fuji Xerox Quotas.png

Limitations

Print quotas are not set (printing is handled by YSoft SafeQ 6 subsystems according to the prices estimated by the print job parser).

  • Print jobs are handled by YSoft SafeQ 6 because Fuji Xerox devices do not have a working "stop on zero" feature for printing.

Quotas are applied separately for color and bw copies or scan jobs.

  • Different quotas are defined for color/bw pages. Those quotas are consumed independently which means that if the user depletes the quotas for color pages, he/she is still allowed to copy/scan in bw because the quotas for bw pages remained untouched.

YSoft SafeQ Payment System with direct print does not work, users are not charged for the direct prints.

Print all will print all waiting jobs regardless of the user's actual credit.

  • A debt can be registered for the user.

  • If the MFD is idle after a user logs out.

  • If the MFD is busy after the defined time to live runs out.

Requirements

YSoft SafeQ Payment System operations require devices with SSMI 1.4 or higher.

For proper functioning, the print job parser needs to be enabled and set to render jobs (because of handling print jobs by YSoft SafeQ 6 and the Fuji Xerox "stop on zero" limitation).